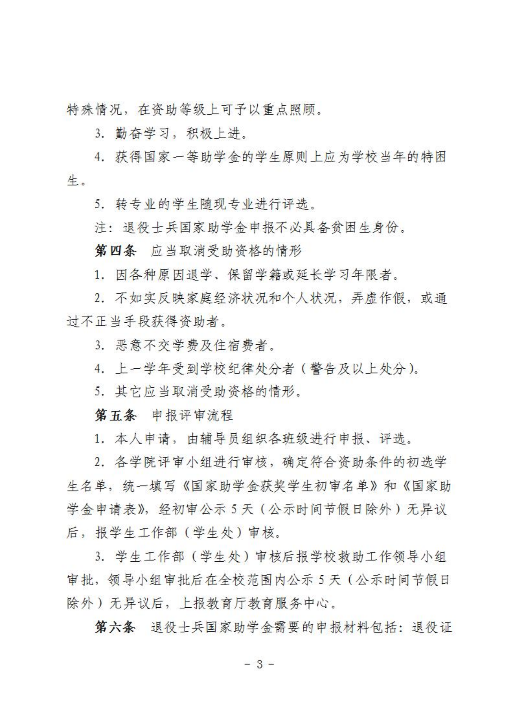
太阳成集团tyc7111
东油首页
|
人才引进
|
设为首页
|
加入收藏
首页
太阳概况
学院简介
现任领导
组织机构
委员会
发展历史
党建工作
党建机构
理论学习
党建动态
党员风采
学科建设
学位点
重点学科
重点专业
重点实验室
师资队伍
师资概况
导师介绍
教师名录
学科带头人
人才引进
人才培养
本科教育
研究生教育
工程教育认证
太阳成集团
科学概况
科研团队
科研成果
重要项目
学工在线
组织机构
管理文件
学生组织
学风建设
学子楷模
招生就业
本科招生
硕士招生
博士招生
校友天地
优秀校友
学工在线
组织机构
管理文件
学生组织
学风建设
学子楷模
管理文件
当前位置:
首页
>>
学工在线
>>
管理文件
>> 正文
关于印发《tyc7111cc太阳成集团本专科生国家助学金评选管理办法》的通知
发布日期:2023-11-28 来源: 太阳成集团tyc7111 点击: